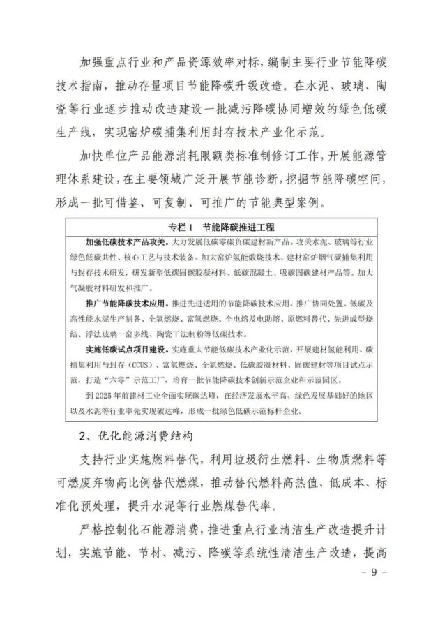
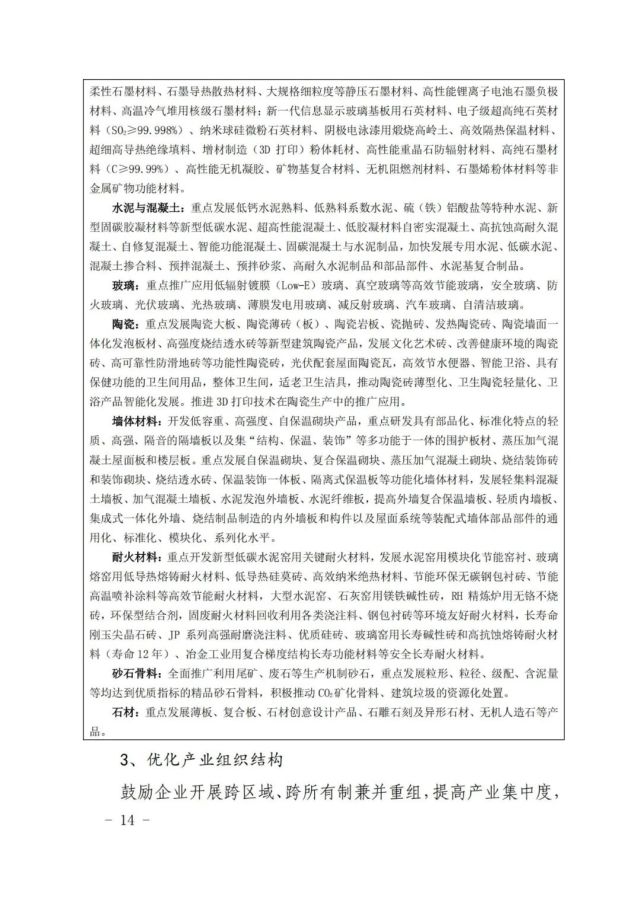
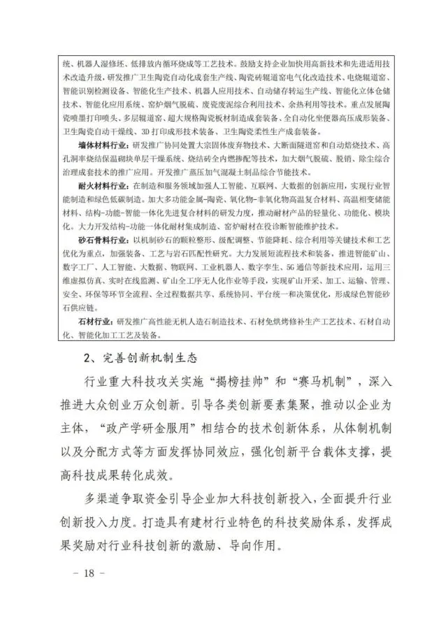
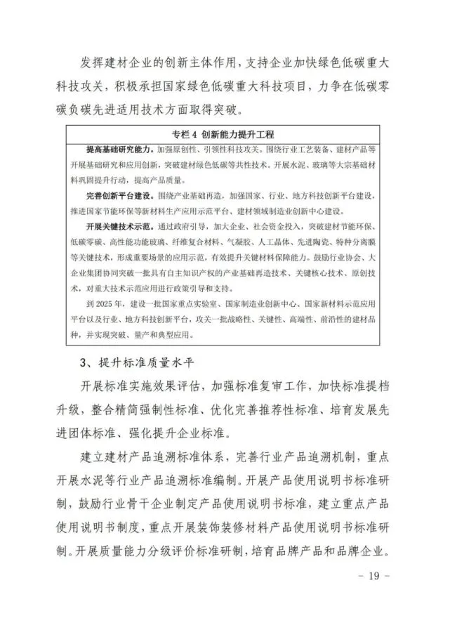
“十四五”时期是建材工业进一步深化供给侧结构性改革,加快绿色低碳转型,实现高质量发展的关键时期。为贯彻落实工业和信息化部等印发的《“十四五”原材料工业发展规划》等文件精神,中国建筑材料联合会组织编制了《建材工业“十四五”发展实施意见》,以共同推动建材行业绿色低碳安全高质量发展。




























“十四五”时期是建材工业进一步深化供给侧结构性改革,加快绿色低碳转型,实现高质量发展的关键时期。为贯彻落实工业和信息化部等印发的《“十四五”原材料工业发展规划》等文件精神,中国建筑材料联合会组织编制了《建材工业“十四五”发展实施意见》,以共同推动建材行业绿色低碳安全高质量发展。



























