@建材企业 相关减税降费政策摘编来了!
您好,欢迎访问兴民工程建设有限公司网站
加入收藏
网站首页
走进企业
业务板块
建筑施工板块
房地产开发板块
设计板块
新闻中心
工程业绩
行业资讯
您的位置:
首页
>
行业资讯
.
行业资讯
推荐产品
@建材企业 相关减税降费政策摘编来了!
发布时间:2026-03-18 12:45:08
人气:
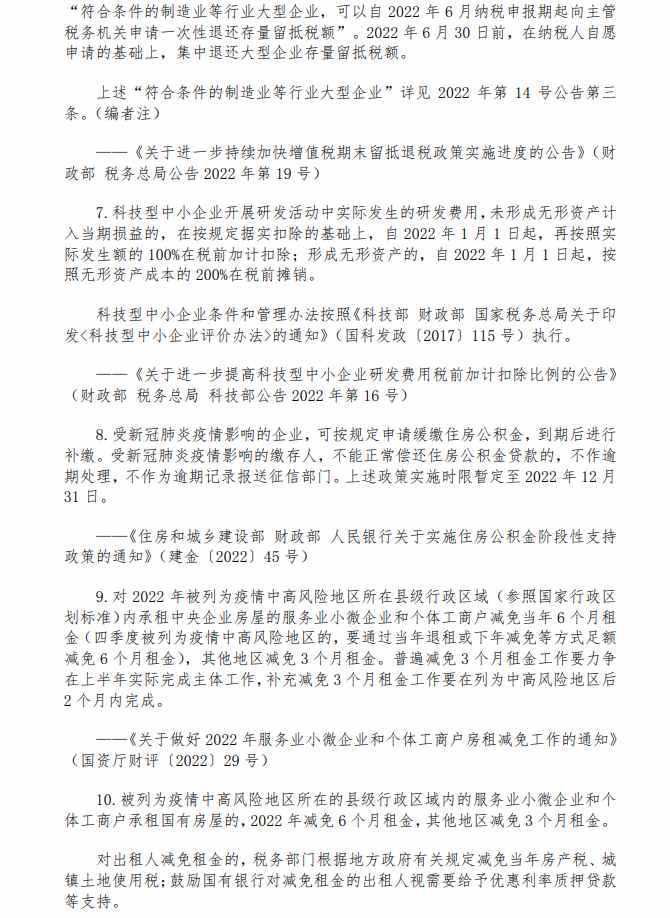
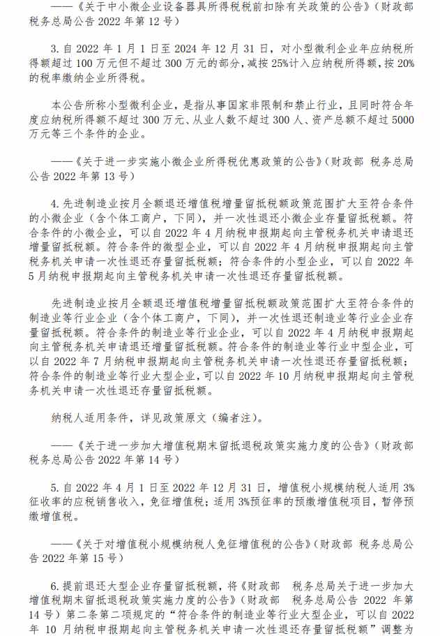
为帮助企业应对当前困难形势,国务院及国务院有关部门出台了一系列惠企政策。 中国建筑材料联合会摘录出其中与建材企业相关的减税 降费政策,供企业参考, 以助企业了解政策,积极申请,共渡难关 。
上一篇 : 国家统计局:1—6月份全国规模以上工业企业利润增长1.0%
下一篇 : 工信部:多措并举提振工业经济 促进工业经济运行在合理区间
推荐资讯
©2026 兴民工程建设有限公司 版权所有 备案号:
鲁ICP备2025208294号-64
网站地图